Упр.675 ГДЗ Лукашик 7-9 класс по физике (Физика)
Решение #1
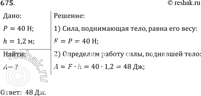
Решение #2

Рассмотрим вариант решения задания из учебника Лукашик, Иванова 8 класс, Просвещение:
675. Определите работу, совершенную при равномерном подъеме тела весом 40 Н на высоту 120 см.
*размещая тексты в комментариях ниже, вы автоматически соглашаетесь с пользовательским соглашением