Упр.674 ГДЗ Лукашик 7-9 класс по физике (Физика)
Решение #1

Рассмотрим вариант решения задания из учебника Лукашик, Иванова 8 класс, Просвещение:
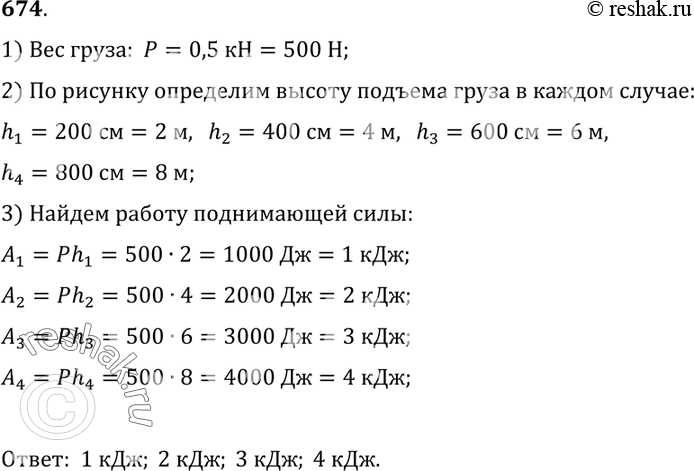
674°. На рисунке 200 показаны пути перемещения груза весом 0,5 кН при подъеме его на различную высоту. Определите работу в каждом случае.
1) Вес груза: P=0,5 кН=500 Н;
2) По рисунку определим высоту подъема груза в каждом случае:
h_1=200 см=2 м, h_2=400 см=4 м, h_3=600 см=6 м,
h_4=800 см=8 м;
3) Найдем работу поднимающей силы:
A_1=Ph_1=500•2=1000 Дж=1 кДж;
A_2=Ph_2=500•4=2000 Дж=2 кДж;
A_3=Ph_3=500•6=3000 Дж=3 кДж;
A_4=Ph_4=500•8=4000 Дж=4 кДж;
Ответ: 1 кДж; 2 кДж; 3 кДж; 4 кДж.
*размещая тексты в комментариях ниже, вы автоматически соглашаетесь с пользовательским соглашением