Упр.673 ГДЗ Лукашик 7-9 класс по физике (Физика)

Решение #1

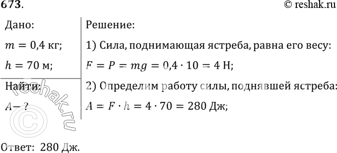
Изображение 673.	Ястреб, масса которого 0,4 кг, воздушным потоком поднят на высоту 70 м. Определите работу силы, поднявшей...

Решение #2

Изображение 673.	Ястреб, масса которого 0,4 кг, воздушным потоком поднят на высоту 70 м. Определите работу силы, поднявшей...
Загрузка...

Рассмотрим вариант решения задания из учебника Лукашик, Иванова 8 класс, Просвещение:
673. Ястреб, масса которого 0,4 кг, воздушным потоком поднят на высоту 70 м. Определите работу силы, поднявшей птицу.
*Цитирирование задания со ссылкой на учебник производится исключительно в учебных целях для лучшего понимания разбора решения задания.
*размещая тексты в комментариях ниже, вы автоматически соглашаетесь с пользовательским соглашением