Упр.522 ГДЗ Алимов 10-11 класс (Алгебра)
Решение #1
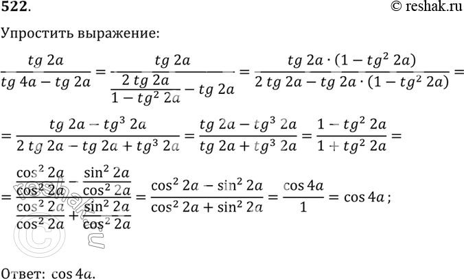
Решение #2

Рассмотрим вариант решения задания из учебника Алимов, Колягин, Ткачёва 10 класс, Просвещение:
522 Упростить выражение tg2a/(tg 4а - tg 2а).
*размещая тексты в комментариях ниже, вы автоматически соглашаетесь с пользовательским соглашением