Упр.289 ГДЗ Алимов 10-11 класс (Алгебра)
Решение #1
Решение #2

Рассмотрим вариант решения задания из учебника Алимов, Колягин, Ткачёва 10 класс, Просвещение:
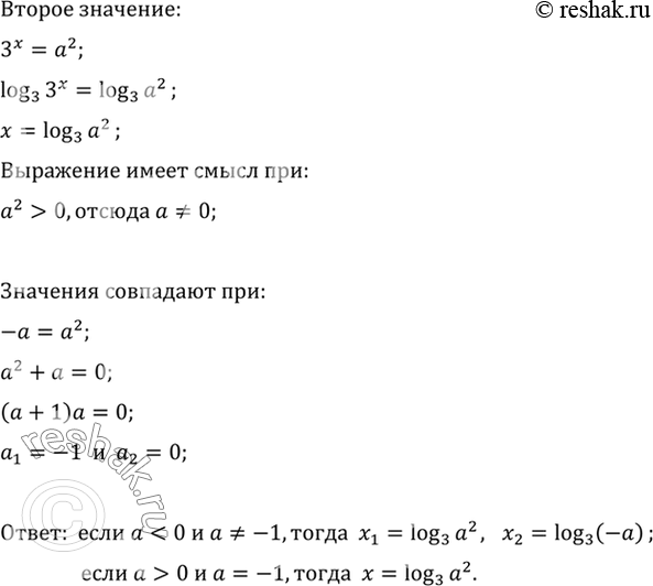
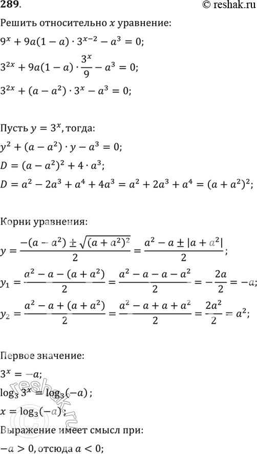
289. Решить относительно x уравнение
9x+9a(1-a) * 3^(x-2) -a3.
*размещая тексты в комментариях ниже, вы автоматически соглашаетесь с пользовательским соглашением