Упр.286 ГДЗ Алимов 10-11 класс (Алгебра)
Решение #1
Решение #2

Рассмотрим вариант решения задания из учебника Алимов, Колягин, Ткачёва 10 класс, Просвещение:
286. 1) 7^2x + 7x-12=0;
2) 9x-3x-12=0;
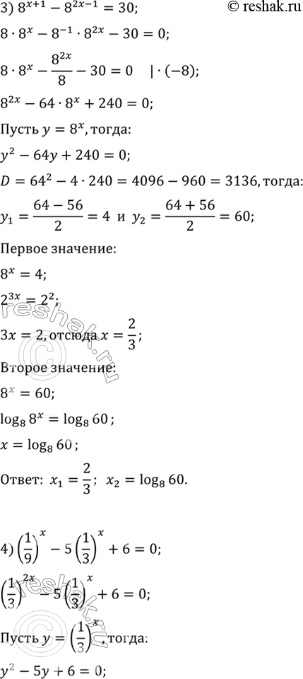
3) 8^(x+1) - 8^(2x-1) = 30;
4) (1/9)x - 5*(1/3)x + 6=0.
*размещая тексты в комментариях ниже, вы автоматически соглашаетесь с пользовательским соглашением