Упр.740 ГДЗ Лукашик 7-9 класс по физике (Физика)
Решение #1

Рассмотрим вариант решения задания из учебника Лукашик, Иванова 8 класс, Просвещение:
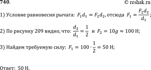
740°. Какая сила должна быть приложена к левому концу рычага в точке А (рис. 209), чтобы рычаг находился в равновесии? (Весом рычага пренебречь.)
*размещая тексты в комментариях ниже, вы автоматически соглашаетесь с пользовательским соглашением