Упр.738 ГДЗ Лукашик 7-9 класс по физике (Физика)
Решение #1

Рассмотрим вариант решения задания из учебника Лукашик, Иванова 8 класс, Просвещение:
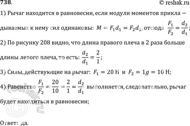
738. Будет ли находиться в равновесии рычаг, изображенный на рисунке 208?
*размещая тексты в комментариях ниже, вы автоматически соглашаетесь с пользовательским соглашением