Упр.1674 ГДЗ Лукашик 7-9 класс по физике (Физика)
Решение #1

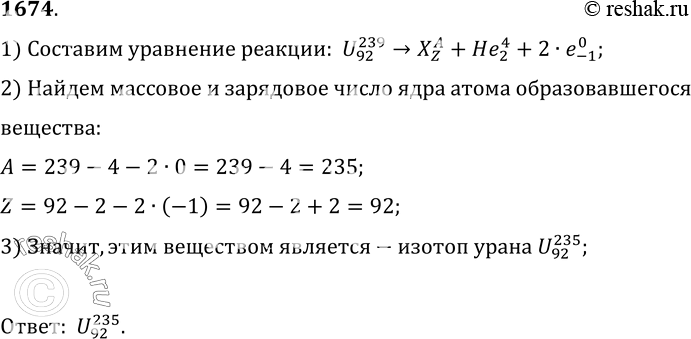
Рассмотрим вариант решения задания из учебника Лукашик, Иванова 9 класс, Просвещение:
1674. Какой изотоп образуется из урана U после двух р-распадов и одного а-распада?
*размещая тексты в комментариях ниже, вы автоматически соглашаетесь с пользовательским соглашением