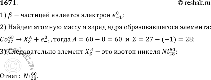
Упр.1671 ГДЗ Лукашик 7-9 класс по физике (Физика)
Решение #1

Рассмотрим вариант решения задания из учебника Лукашик, Иванова 9 класс, Просвещение:
1671. Ядро какого элемента образовалось из ядра изотопа кобальта Со после испускания р-частицы?
*размещая тексты в комментариях ниже, вы автоматически соглашаетесь с пользовательским соглашением