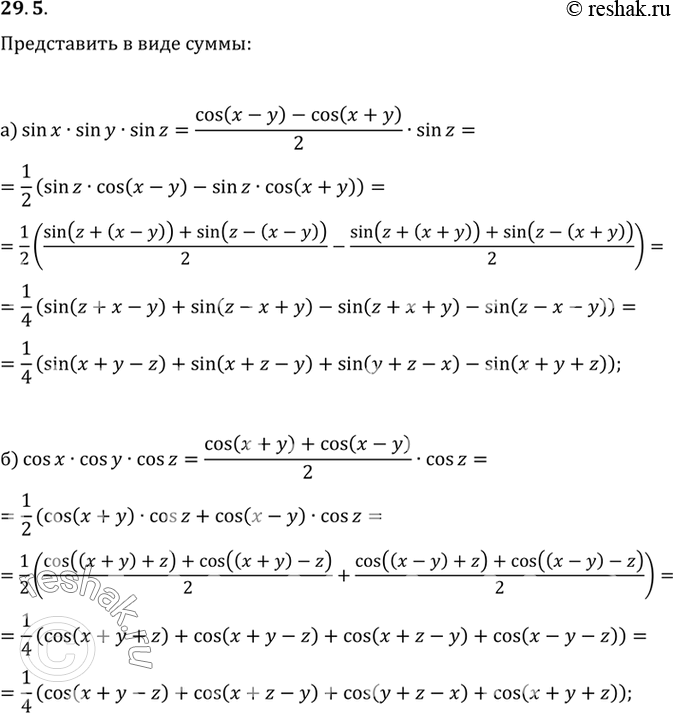
Упр.29.5 ГДЗ Мордковича 10 класс профильный уровень (Алгебра)
Решение #1
Решение #2(записки учителя)
Решение #3(записки школьника)
Решение #4

Рассмотрим вариант решения задания из учебника Мордкович, Семенов 10 класс, Мнемозина:
a) sin х sin у sin z;
б) cos х cos у cos z.
*размещая тексты в комментариях ниже, вы автоматически соглашаетесь с пользовательским соглашением