Упр.3.18 ГДЗ Мордкович 9 класс (Алгебра)
Решение #1
Решение #2

Рассмотрим вариант решения задания из учебника Мордкович 9 класс, Мнемозина:
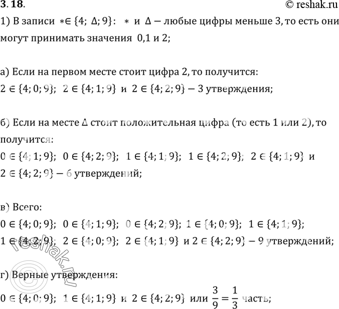
3.18. В записи «* принадлежит {4, треугольник, 9}» вместо значков * и треугольник можно поставить любые цифры, меньшие 3. Будут получаться различные утверждения: 0 € {4, 0, 9}, 1 € {4, 2, 9} и т. п.
а) Сколько получится утверждений, в которых на первом месте стоит цифра 2?
б) Сколько получится утверждений, в которых на месте треугольника стоит положительная цифра?
в) Сколько всего утверждений получится?
г) Какую часть из всех утверждений составляют верные утверждения?
*размещая тексты в комментариях ниже, вы автоматически соглашаетесь с пользовательским соглашением