Упр.12.6 ГДЗ Мордкович 9 класс (Алгебра)
Решение #1

Рассмотрим вариант решения задания из учебника Мордкович 9 класс, Мнемозина:
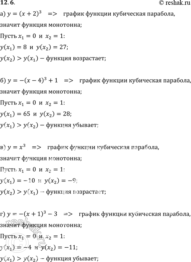
12.6. Исследуйте функцию на монотонность:
а) у = (х + 2)3;
б) у = -(х - 4)3 + 1;
в) у = х3 - 10;
г) У = -(x + 1)3 - 3.
*размещая тексты в комментариях ниже, вы автоматически соглашаетесь с пользовательским соглашением