Упр.1.14 ГДЗ Мордкович 9 класс (Алгебра)
Решение #1
Решение #2

Рассмотрим вариант решения задания из учебника Мордкович 9 класс, Мнемозина:
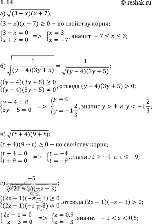
1.14 а) корень (3-x)(x+7);
б) корень 1/(y-4)(3y+5);
в) корень (t+4)(9+t);
г) -5/ корень (2z-1)(-z-3).
*размещая тексты в комментариях ниже, вы автоматически соглашаетесь с пользовательским соглашением