Упр.304 ГДЗ Власенков 10-11 класс (Русский язык)
Решение #1

Рассмотрим вариант решения задания из учебника Власенков, Рыбченская 10-11 класс, Просвещение:
304. Прочитайте и спишите отрывок из романа И. Шмелёва «Волчий перекат». Поставьте недостающие знаки препинания.
(Ж..лто)бурые щ..тки жнивья гл..дели голо и холодно в сумерках только ч..ртополох силой засел на м..жах с (ч..рно)ж..лтыми пуго..ками ржавой дикой р..бинки. Уже (н..)было стр..ляющих в пр..сторе стриж..й только ч..рное галоч(?)ё шумело в хол..деющ..м небе, круж..ло над избами крич..ло что идёт осень. В серых р..дах стояли пышно ра..-убран(?)ые рябины точно красн..кафтан(?)ая стража затесавшаяся в серую т..лпу муж..ков. Стайки ж..ревш..х гусей звонко трубили п..двигаясь к ноч(?)легам и в крике их ч..дились х..л..да. Ч..рные пугалы пялили руки в зах..л..давш..х пустых огородах — где всё?
(Н..)уютом и холодом см..трело всё (с, з)десь, и (н..Хотелось идти.
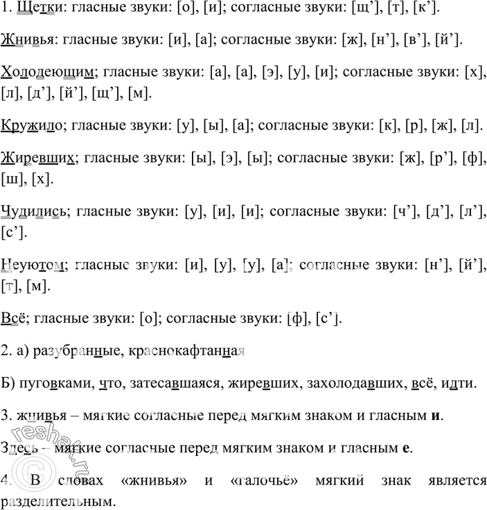
1. Назовите гласные и согласные звуки речи в выделенных словах; подчеркните твёрдые согласные одной чертой, мягкие — двумя чертами.
2. Найдите в тексте слова, в которых согласные буквы; а) не обозначают звуков; б) обозначают согласные звуки, не соответствующие их написанию.
3. Укажите слова с разными способами обозначения мягкости согласных звуков в них.
4. Какую функцию выполняет мягкий знак в словах жнивья, галочье?
*размещая тексты в комментариях ниже, вы автоматически соглашаетесь с пользовательским соглашением