Упр.103 ГДЗ Греков Крючков 10-11 класс (Русский язык)
Решение #1

Рассмотрим вариант решения задания из учебника Греков, Крючков, Чешко 10 класс, Просвещение:
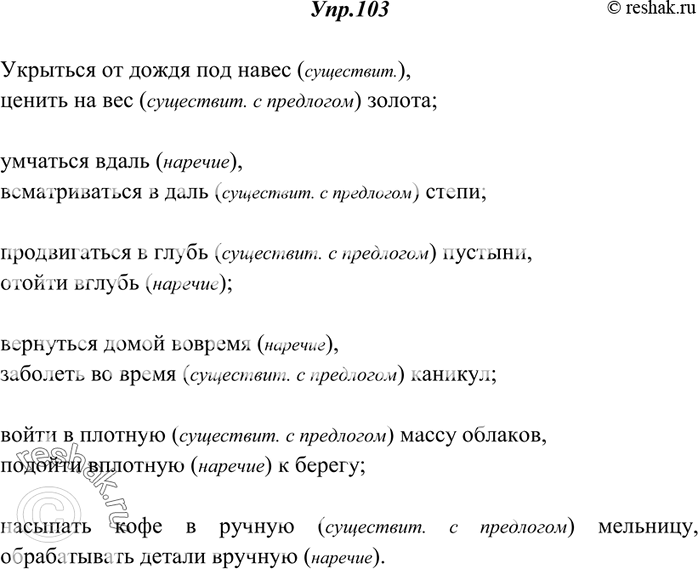
103. Спишите. Объясните (устно), на чём основано раздельное или слитное написание слов.
Укрыться от дождя под (на)вес, ценить (на)вес золота; умчаться (в)даль, всматриваться (в)даль степи; продвигаться (в)глубь пустыни, отойти (в)глубь; вернуться домой (во)время, заболеть (во)время каникул; войти (в)плотную массу облаков, подойти (в)плотную к берегу; насыпать кофе (в)ручную мельницу, обрабатывать детали (в)ручную.
*размещая тексты в комментариях ниже, вы автоматически соглашаетесь с пользовательским соглашением