Упр.883 ГДЗ Лукашик 7-9 класс по физике (Физика)
Решение #1

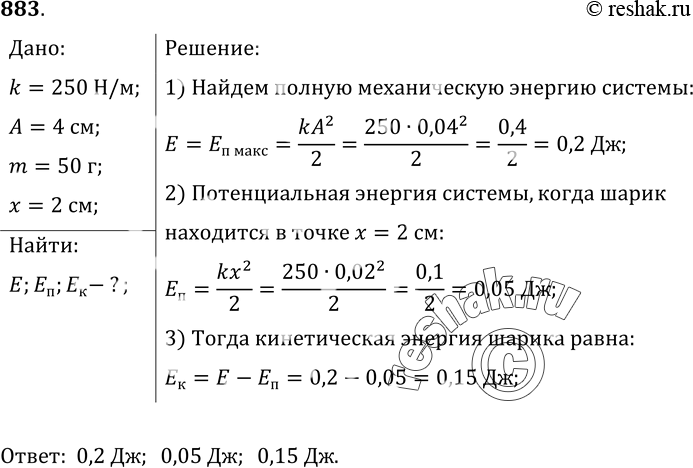
Рассмотрим вариант решения задания из учебника Лукашик, Иванова 8 класс, Просвещение:
883*. По условию задачи 880 определите полную энергию колебаний шарика, а также потенциальную и кинетическую энергии в тот момент, когда шарик находится в точке с координатой х = 2 см. За начало отсчета примите положение равновесия шарика.
*размещая тексты в комментариях ниже, вы автоматически соглашаетесь с пользовательским соглашением