Упр.690 ГДЗ Лукашик 7-9 класс по физике (Физика)
Решение #1

Рассмотрим вариант решения задания из учебника Лукашик, Иванова 8 класс, Просвещение:
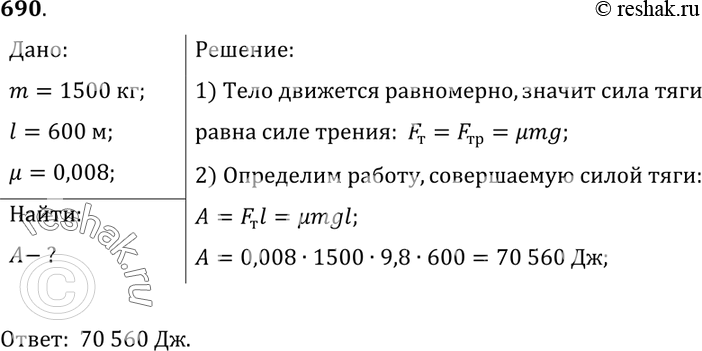
690. Какая работа совершается двигателем при равномерном перемещении по рельсам вагонетки массой 1,5 т на расстояние 600 м, если коэффициент трения равен 0,008?
*размещая тексты в комментариях ниже, вы автоматически соглашаетесь с пользовательским соглашением