Упр.1688 ГДЗ Лукашик 7-9 класс по физике (Физика)
Решение #1

Рассмотрим вариант решения задания из учебника Лукашик, Иванова 9 класс, Просвещение:
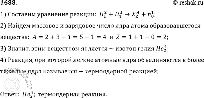
1688. При взрыве атомной бомбы создаются условия для осуществления следующей реакции: Н + Н—Х + n. Ядро какого элемента образуется при этом? Как называются реакции такого типа?
1) Составим уравнение реакции
2) Найдем массовое и зарядовое число ядра атома образовавшегося
вещества
3) Значит, этим веществом является-изотоп гелия
4) Реакция, при которой легкие атомные ядра объединяются в более
тяжелые ядра называется-термоядерной реакцией;
Ответ: He_2^4; термоядерная реакция.
*размещая тексты в комментариях ниже, вы автоматически соглашаетесь с пользовательским соглашением