№412 ГДЗ Рымкевич 10-11 класс (Физика)
Решение #1
Решение #2
Решение #3

Рассмотрим вариант решения задания из учебника Рымкевич 10-11 класс, Дрофа:
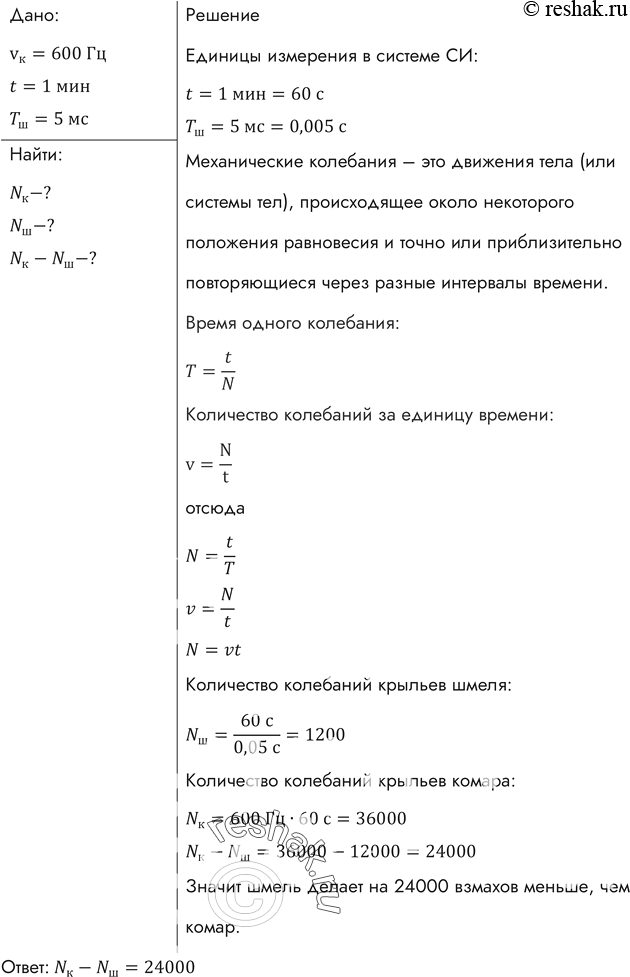
Частота колебаний крыльев комара 600 Гц, а период колебаний крыльев шмеля 5 мс. Какое из насекомых сделает при полете больше взмахов крыльями за 1 мин и на сколько?
*размещая тексты в комментариях ниже, вы автоматически соглашаетесь с пользовательским соглашением