Упр.87 ГДЗ Муравин 7 класс (Алгебра)
Решение #1

Рассмотрим вариант решения задания из учебника Муравин, Муравина 7 класс, Дрофа:
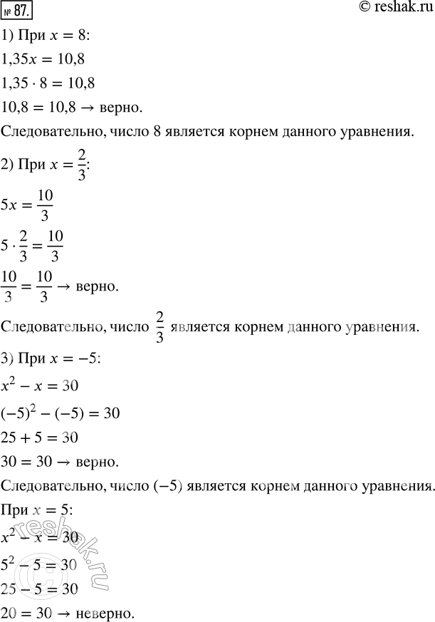
87. Является ли корнем уравнения:
1) 1,35x = 10,8 число 8;
2) 5х = 10/3 число 2/3;
3) х^2 - х = 30 число: -5; 5; 6;
4) у^2 + у = 90 число: 10; -10; 9;
5) |x| - х = 0 число: 5,8; -6,2;
6) |x| + х = 0 число: -6,5; 7,3;
7) x^3 + 0,83x^2 - 9,507x - 12,753 = 0 число: 1,5; -2,6;
8) x^3 - 11,55x^2 - 20,11x + 86,688 = 0 число: 2,05; -3,2?
*размещая тексты в комментариях ниже, вы автоматически соглашаетесь с пользовательским соглашением