Упр.567 ГДЗ Муравин 7 класс (Алгебра)
Решение #1

Рассмотрим вариант решения задания из учебника Муравин, Муравина 7 класс, Дрофа:
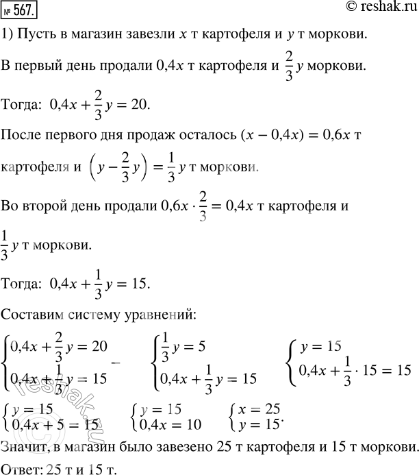
567. 1) В овощной магазин завезли картофель и морковь. В первый день продали 40 % картофеля и 2/3 моркови, что составило 20 т. Во второй депь продали 2/3 оставшегося картофеля и всю оставшуюся морковь — всего 15 т. Сколько картофеля и сколько моркови было завезено в магазин?
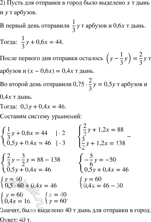
2) В город отправляли арбузы и дыни. В первый день отправили 1/3 всех арбузов и 60 % всех дынь, что составило 44 т. Во второй день отправили 46 т, в том числе 75 % оставшихся арбузов и все оставшиеся дыни. Сколько тонн дынь было выделено для отправки в город?
*размещая тексты в комментариях ниже, вы автоматически соглашаетесь с пользовательским соглашением