Упр.553 ГДЗ Муравин 7 класс (Алгебра)
Решение #1

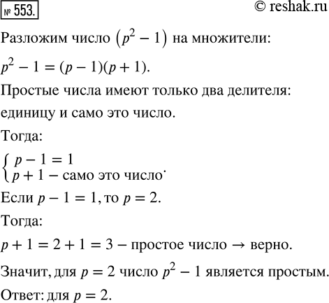
Рассмотрим вариант решения задания из учебника Муравин, Муравина 7 класс, Дрофа:
553. Для какого натурального значения р число р^2 - 1 — простое?
*размещая тексты в комментариях ниже, вы автоматически соглашаетесь с пользовательским соглашением