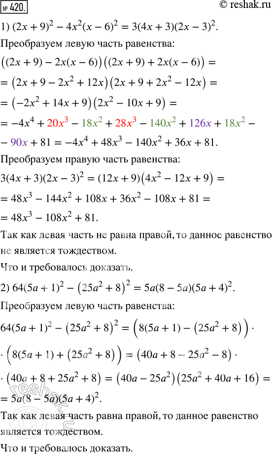
Упр.420 ГДЗ Муравин 7 класс (Алгебра)
Решение #1

Рассмотрим вариант решения задания из учебника Муравин, Муравина 7 класс, Дрофа:
420. Докажите, что равенство является тождеством:
1) (2х + 9)^2 - 4х^2 (х - 6)^2 = 3(4x + 3)(2x - 3)^2;
2) 64(5а + 1)^2 - (25а^2 + 8)^2 = 5а(8 - 5а)(5а + 4)^2.
*размещая тексты в комментариях ниже, вы автоматически соглашаетесь с пользовательским соглашением