Упр.364 ГДЗ Разумовская Львова 8 класс (Русский язык)
Решение #1

Рассмотрим вариант решения задания из учебника Разумовская, Львова 8 класс, Дрофа, РосУчебник:
364 1. Выразительно вслух прочитайте текст, следя за интонационным рисунком каждого предложения. Какими синтаксическими конструкциями насыщен этот текст?
Эдвард Григ проводил осень в лесах около Бергена. В Бергене всё было по-старому. Всё, что могло приглушить звуки: ковры, портьеры и мягкую мебель — Григ давно убрал из дома. Остался только старый диван. На нём могло разместиться до десятка гостей, и Григ не решался его выбросить.
Друзья говорили, что дом композитора похож на жилище дровосека. Его украшал только рояль. Если человек был наделён воображением, то он мог услышать среди этих белых стен волшебные вещи: от рокота северного океана, что катил волны из мглы, и ветра, что высвистывал над ними свою дикую сагу, — до песни девочки, баюкающей тряпичную куклу.
Рояль мог петь обо всём: о порыве человеческого духа к великому и о любви. Белые и чёрные клавиши, убегая из-под крепких пальцев Грйга, тосковали, смеялись, гремели бурей и вдруг сразу смолкали. Тогда в тиши ещё долго звучала одна маленькая струна, как будто это плакала Золушка, обиженная сёстрами. Григ, откинувшись, слушал, пока этот звук не затихал.
(К. Паустовский)
2. Спишите текст, объясняя постановку знаков препинания.
3. Используя данный текст, приведите примеры предложений, осложнённых разными синтаксическими конструкциями: обособленными членами, однородными членами. Охарактеризуйте их роль в художественном описании.
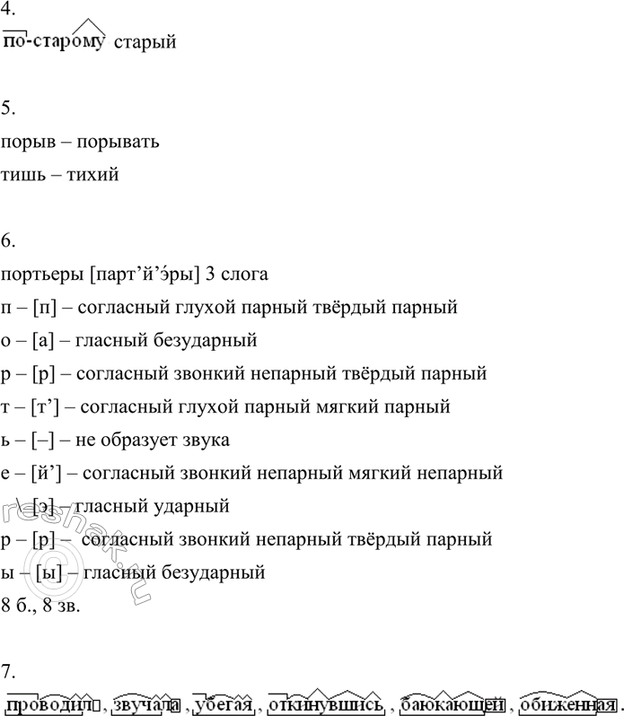
4. В первом абзаце найдите слово, образованное приставочно-суффиксальным способом.
5. В последнем абзаце найдите два слова, образованных бессуффиксным способом.
6. Проведите фонетический разбор слова портьеры.
7 Разберите по составу два глагола прошедшего времени, два деепричастия и два причастия.
*размещая тексты в комментариях ниже, вы автоматически соглашаетесь с пользовательским соглашением