№813 ГДЗ Рымкевич 10-11 класс (Физика)
Решение #1
Решение #2
Решение #3

Рассмотрим вариант решения задания из учебника Рымкевич 10-11 класс, Дрофа:
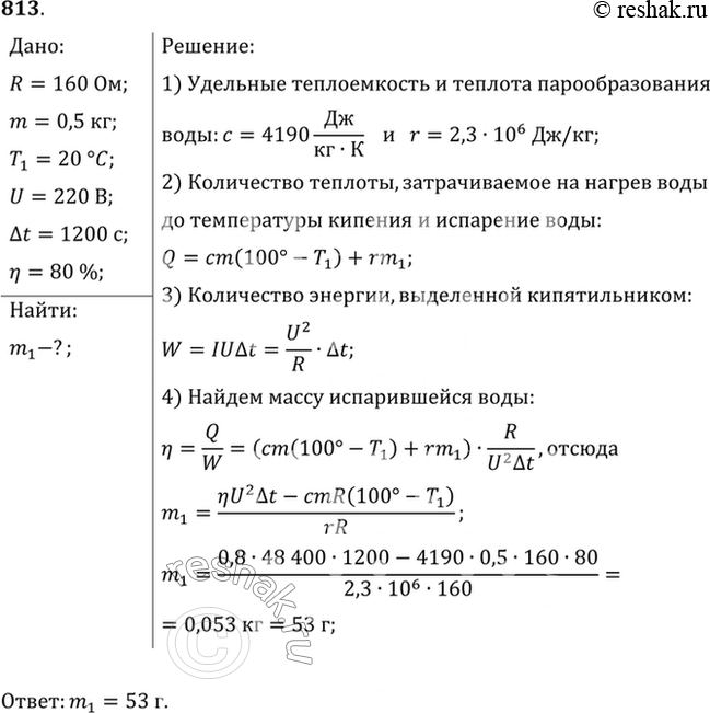
Электрокипятильник со спиралью сопротивлением R = 160 Ом поместили в сосуд, содержащий воду массой 0,5 кг при 20 °С, и включили в сеть напряжением 220 В. Какая масса воды выкипит за 20 мин, если КПД кипятильника 80%?
*размещая тексты в комментариях ниже, вы автоматически соглашаетесь с пользовательским соглашением