№658 ГДЗ Рымкевич 10-11 класс (Физика)
Решение #1
Решение #2
Решение #3

Рассмотрим вариант решения задания из учебника Рымкевич 10-11 класс, Дрофа:
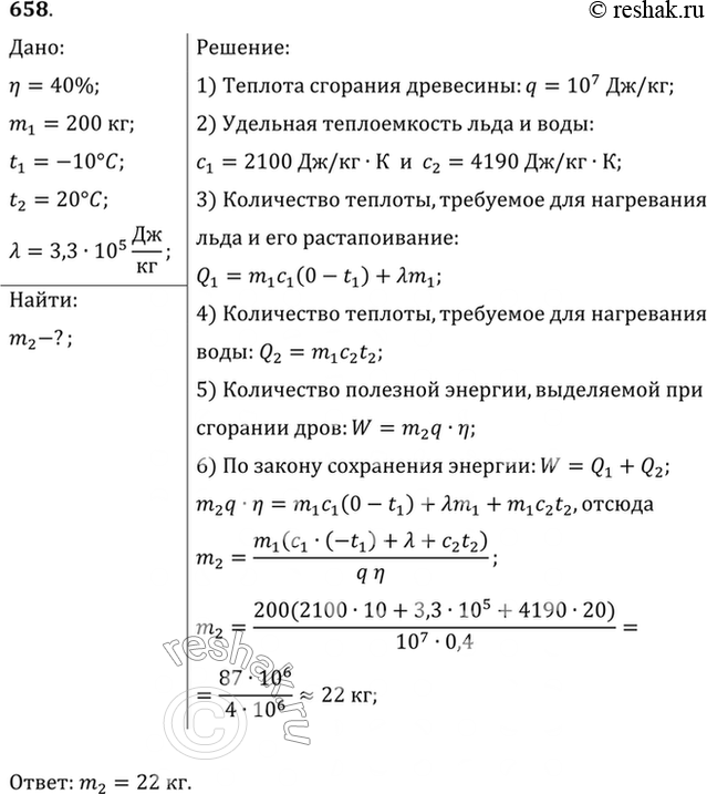
Сколько дров надо сжечь в печке с КПД 40%, чтобы получить из 200 кг снега, взятого при температуре -10 °С, воду при 20 °С?
*размещая тексты в комментариях ниже, вы автоматически соглашаетесь с пользовательским соглашением