№612 ГДЗ Рымкевич 10-11 класс (Физика)

Решение #1

Изображение Какие силы надо приложить к концам стальной проволоки длиной 4 м и сечением 0,5 мм2 для удлинения ее на 2...

Решение #2

Изображение Какие силы надо приложить к концам стальной проволоки длиной 4 м и сечением 0,5 мм2 для удлинения ее на 2...

Решение #3

Изображение Какие силы надо приложить к концам стальной проволоки длиной 4 м и сечением 0,5 мм2 для удлинения ее на 2...
Загрузка...

Рассмотрим вариант решения задания из учебника Рымкевич 10-11 класс, Дрофа:
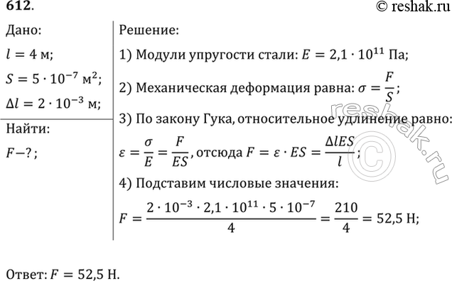
Какие силы надо приложить к концам стальной проволоки длиной 4 м и сечением 0,5 мм2 для удлинения ее на 2 мм?
*Цитирирование задания со ссылкой на учебник производится исключительно в учебных целях для лучшего понимания разбора решения задания.
*размещая тексты в комментариях ниже, вы автоматически соглашаетесь с пользовательским соглашением