№524 ГДЗ Рымкевич 10-11 класс (Физика)
Решение #1
Решение #2
Решение #3

Рассмотрим вариант решения задания из учебника Рымкевич 10-11 класс, Дрофа:
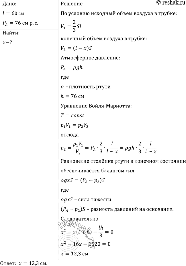
Открытую с обеих сторон стеклянную трубку длиной 60 см опускают в сосуд с ртутью на 1/3 длины. Затем, закрыв верхний конец трубки, вынимают ее из ртути. Какой длины столбик ртути останется в трубке? Атмосферное давление 76 см рт. ст.
*размещая тексты в комментариях ниже, вы автоматически соглашаетесь с пользовательским соглашением