№484 ГДЗ Рымкевич 10-11 класс (Физика)

Решение #1

Изображение №484 ГДЗ Рымкевич 10-11 класс

Решение #2

Изображение №484 ГДЗ Рымкевич 10-11 класс
Загрузка...

Рассмотрим вариант решения задания из учебника Рымкевич 10-11 класс, Дрофа:
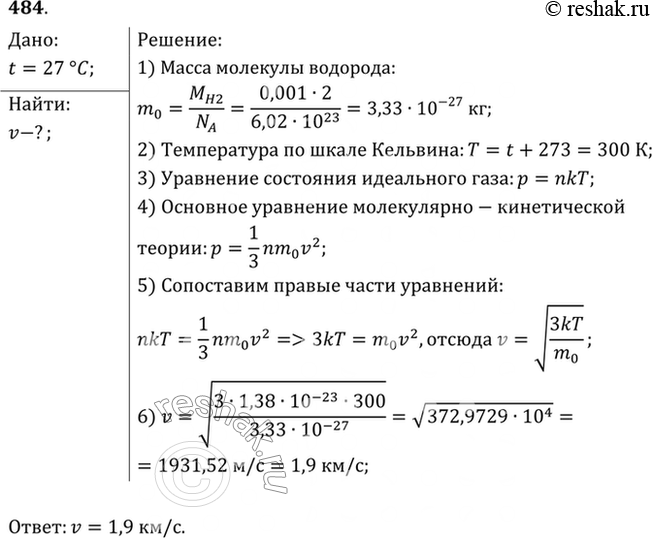
Найти среднюю квадратичную скорость молекулы водорода при температуре 27 °С.
*Цитирирование задания со ссылкой на учебник производится исключительно в учебных целях для лучшего понимания разбора решения задания.
*размещая тексты в комментариях ниже, вы автоматически соглашаетесь с пользовательским соглашением